您好,欢迎访问森鸟科技,轨道扫描仪首创技术!
18657526095
0575-89967270
A0H扫描仪主机使用说明书-安装&使用-森鸟科技-轨道扫描仪官网
联系我们

森鸟扫描仪

地址:浙江省杭州市
手机:18657526095

咨询热线0575-89967270

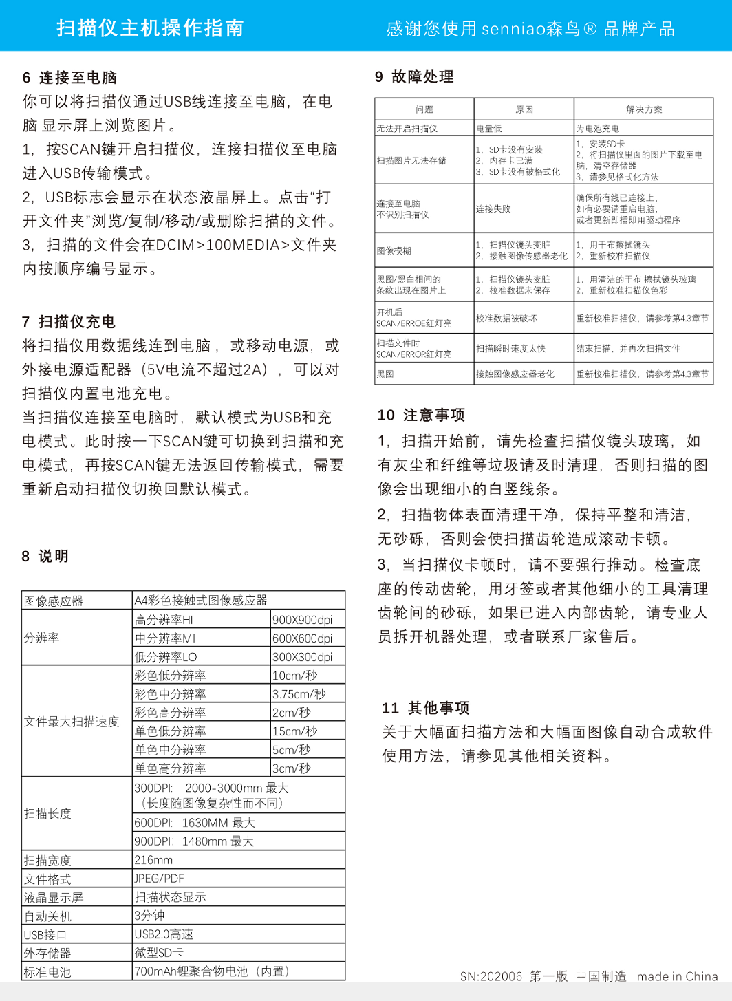
A0H扫描仪主机使用说明书

发布时间:2020-06-01}人气:442

senniao森鸟便携式扫描仪主机操作指南

image.pngimage.png

*******附件下载******

A0H扫描仪中文说明书.pdf

A0H-Scanner-Manual-EN.pdf


推荐资讯

18657526095